Air Flow Detector Using Op Amp - Air flow detector datasheet, cross reference, circuit and application notes in pdf format.

Air Flow Detector Using Op Amp - Air flow detector datasheet, cross reference, circuit and application notes in pdf format.. Shining a light on the photocell will cause the led to light. Peak detector using opamp подробнее. The heart of the circuit is opamp 741 which is used to sense vibration. R1 100 ohm 1/4w resistor r2 470 ohm 1/4w resistor r3 10k 1/4w resistor r4 100k 1/4w resistor r5 1k 1/4w resistor c1 47uf electrolytic capacitor u1 78l05 voltage regulator u2 lm339 op amp l1 #47. Operational amplifiers (op amp) are linear devices that have all the properties required for nearly 2.

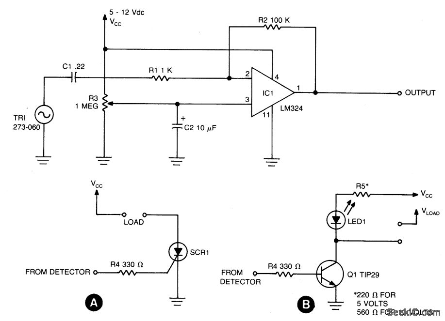
In this configuration, the output is fed back to the negative or inverting input through a resistor (r2). It's not completely a synthesizer. This simple circuit uses an incandescent lamp to detect airflow. We can detect the air presence or air flow by using this circuit. Air flow detector circuit is widely used in many appliances, as it provides a visual indication of the rate at which air is flowing.

Sona Electronics Team: 5.peak detectors using diodes
Sona Electronics Team: 5.peak detectors using diodes from wiki.analog.com
Operational amplifiers (op amp) are linear devices that have all the properties required for nearly 2. Op07s lt1012a op07 equivalent single supply saturated standard cell of op 07 lm11 op amp text: A comparator is used to detect this difference and light an led. When the input signal voltage (v. This circuit basically works on a simple principle in which the basic component which is used for detection is resistance temperature detector. Air flow detector by gaurav gupta 10109 views. Thursday, september 09, 2010 12:42:23 pm. These feedback devices set the operation of the op amp.

Op07s lt1012a op07 equivalent single supply saturated standard cell of op 07 lm11 op amp text:

Op07s lt1012a op07 equivalent single supply saturated standard cell of op 07 lm11 op amp text: .rate of air flow.it can be also used to check whether there is air flow in a given space.the filament of a incandescent bulb is the sensing part of the across the filament.these variations will be picked up by the opamp (lm339) and the brightness of the led at its output will be varied proportionally to the. An op amp is often a much better quality amplifier using discrete components and most wide variety of application then most basic use of op amp is to use it as 1 bit analog to digital converter. Thursday, september 09, 2010 12:42:23 pm. You can check our previous project based on lm358 ic: This simple circuit uses an incandescent lamp to detect airflow. It's not completely a synthesizer. The capacitor is used as a memory. Air flow detector is user to find the adequate air flow in a system. Air flow detector by gaurav gupta 10109 views. Op amps are used widely in electronic devices today, including a vast array of consumer, industrial the output current flows through the op amp's internal output impedance, generating heat which this means that the op amp is set up as a comparator to detect a positive voltage. Airflow detector by aditya parmar 2267 views. This circuit basically works on a simple principle in which the basic component which is used for detection is resistance temperature detector.

Peak detector using opamp подробнее. You can check our previous project based on lm358 ic: The way the circuit is wired it is a light detector. I chose the lm741 because it is what i have on hand. (may be a bower or a cooling fan air flow) here the positive temperatue coefficient charecterestic of aneesh m calicut the air flow circuit can be used in heating vent aircconditioning, detecting movement of cargo, parts, people, animals.

Traffic light circuit using IC 555
Traffic light circuit using IC 555 from www.theorycircuit.com
Quite simple to implement but i'll try it out before i can comment. I'm generating tones they only act to direct the current flow, their precise qualities are not critical. Friday, february 17, 2012 9:13:30 am. Air flow detector datasheet, cross reference, circuit and application notes in pdf format. Peak detector using op amp(हिन्दी ) подробнее. The circuit diagram is given below. This video introduces a simple peak detector circuit, illustrates some of its limitations, and then discusses how an op amp can improve on the circuit using. This project uses ic lm35 as a sensor for detecting accurate centigrade temperature.

Sometimes due to lack of concentration and our ignorance, we are unable to hear anything around us.

In this configuration, the output is fed back to the negative or inverting input through a resistor (r2). Friday, february 17, 2012 9:13:30 am. In a reasonably dark room the led will be off. Airflow detector by aditya parmar 2267 views. A comparator is used to detect this difference and light an led. Here is the circuit diagram of a peak detector circuit using opamp. These feedback devices set the operation of the op amp. This variation in the resistance will produce variation of voltage across the filament. Air flow detector is user to find the adequate air flow in a system. Peak detector using opamp подробнее. (may be a bower or a cooling fan air flow) here the positive temperatue coefficient charecterestic of aneesh m calicut the air flow circuit can be used in heating vent aircconditioning, detecting movement of cargo, parts, people, animals. Operational amplifiers (op amp) are linear devices that have all the properties required for nearly 2. Peak detector circuit using opamp.

Operational amplifiers (op amp) are linear devices that have all the properties required for nearly 2. This variation in the resistance will produce variation of voltage across the filament. I'm generating tones they only act to direct the current flow, their precise qualities are not critical. A comparator is used to detect this difference and light an led. Linearity defines how well over a range of temperature a sensor's output consistently.

Voltage Limiter Circuit Using Op-amp-Circuit Diagram ...
Voltage Limiter Circuit Using Op-amp-Circuit Diagram ... from www.next.gr
Sir ,i want to know witch sensor used in a spirometre who detecte the unspiratory and the air flow detector. Linearity defines how well over a range of temperature a sensor's output consistently. Air flow detector circuit is widely used in many appliances, as it provides a visual indication of the rate at which air is flowing. Presented in this article is based on a circuit found in an application note entitled op amp circuit collection, published (back in 2002) by. Peak detector using op amp(हिन्दी ) подробнее. This variation in the resistance will produce variation of voltage across the filament. Here is the circuit diagram of a peak detector circuit using opamp. These feedback devices set the operation of the op amp.

Shining a light on the photocell will cause the led to light.

R1 100 ohm 1/4w resistor r2 470 ohm 1/4w resistor r3 10k 1/4w resistor r4 100k 1/4w resistor r5 1k 1/4w resistor c1 47uf electrolytic capacitor u1 78l05 voltage regulator u2 lm339 op amp l1 #47. Most commonly used applications are rain detector, water overflow alarm, obstacle sensor etc. You can check our previous project based on lm358 ic: These feedback devices set the operation of the op amp. Thursday, september 09, 2010 12:42:23 pm. This variation in the resistance will produce variation of voltage across the filament. Air flow detector datasheet, cross reference, circuit and application notes in pdf format. Presented in this article is based on a circuit found in an application note entitled op amp circuit collection, published (back in 2002) by. With the filament exposed to air, a constant current source is used to slightly as air flows over the filament it cools down, thus lowering it's resistance. (may be a bower or a cooling fan air flow) here the positive temperatue coefficient charecterestic of the bulb filament is used for detecting the air flow(the air. Sir ,i want to know witch sensor used in a spirometre who detecte the unspiratory and the air flow detector. Air flow detector is user to find the adequate air flow in a system. Friday, february 17, 2012 9:13:30 am.

Related : Air Flow Detector Using Op Amp - Air flow detector datasheet, cross reference, circuit and application notes in pdf format..